Rapid and visual on-site detection system for Epizootic Hemorrhagic Disease Virus

Published 22 April, 2026

Epizootic Hemorrhagic Disease (EHD), a vector-borne disease affecting both wild and domestic ruminants, is transmitted by biting midges of the genus Culicoides. China's rapidly expanding livestock industry, the lack of field-deployable diagnostic tools for EHDV poses limitations for early outbreak containment.

Against this backdrop, a team of researchers from China developed a rapid and visual test strip for EHDV RNA detection based on RT-ERA and CRISPR-Cas12a. They reported their results in the Journal of Integrative Agriculture.

"Our approach is designed to achieve high sensitivity and specificity in detecting EHDV within ruminant populations, making it suitable for POCT in field settings," shares  corresponding author, Yinglin Qi, a professor at Harbin Veterinary Research Institute, Chinese Academy of Agricultural Sciences.

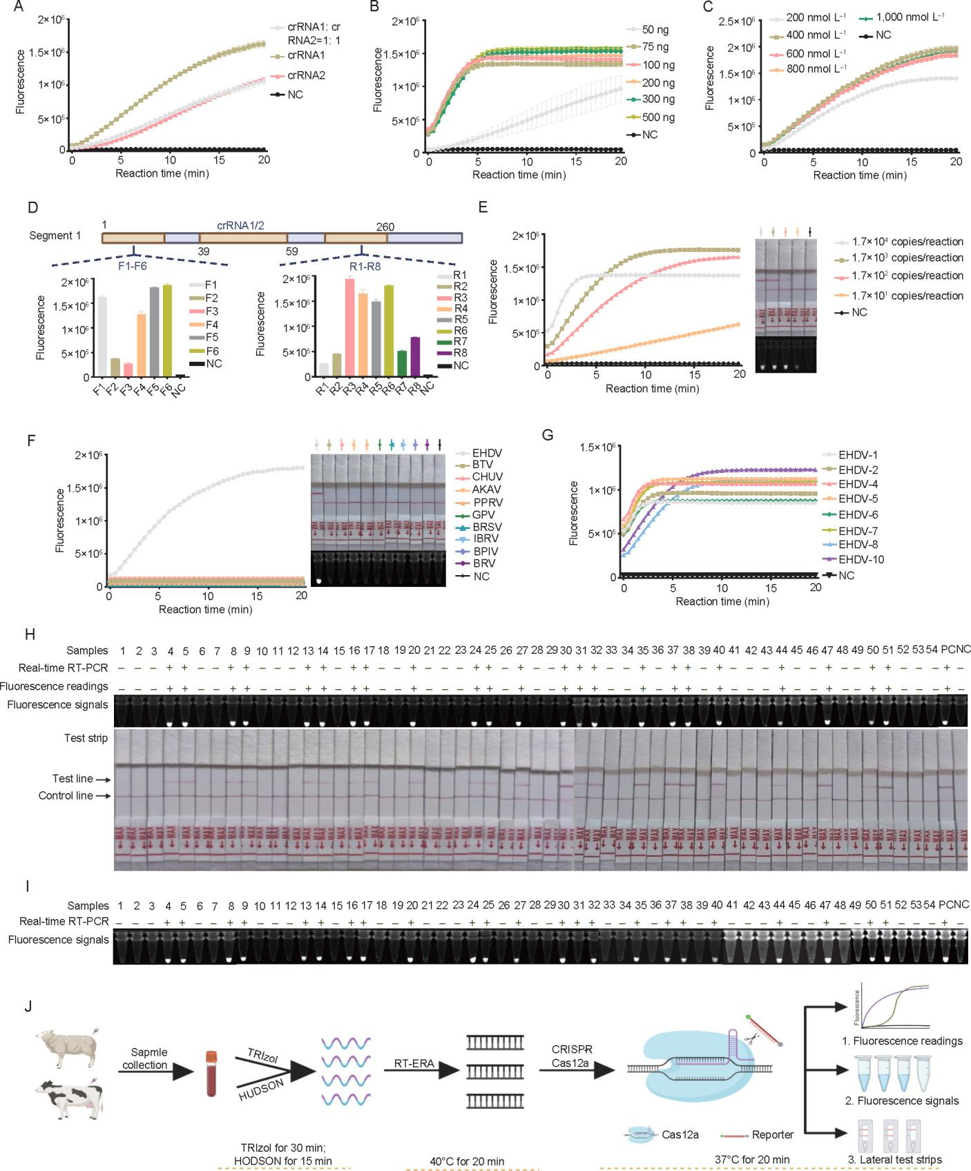
Conventional methods for EHDV detection and typing involve virus isolation in embryonated chicken eggs or cell cultures, along with ELISA or virus neutralization tests (the "gold standard" recommended by WOAH). The new system demonstrates three key advantages over existing methods:

(1) detection limit (1.7×101 copies/reaction) comparable to real-time RT-PCR but without requiring expensive thermocyclers;

(2) serotype-agnostic recognition of eight major EHDV strains, overcoming antisera dependency;

(3) compatibility with crude samples via HUDSON pretreatment, enabling on-farm use.

"With a turnaround time of <1 h and visual readouts, this platform enables on-farm decision-making for rapid containment of suspected EHDV outbreaks, significantly reducing reliance on centralized laboratories," says Qi.

"With further optimization for multiplexed serotyping and field ruggedness, this technology could serve as a model for decentralized diagnostics of other vector-borne livestock pathogens, ultimately strengthening global One Health initiatives," adds co-corresponding author Caixia Gao.

Fig. 1. Establishment and validation of a rapid and visual on-site detection system for Epizootic Hemorrhagic Disease Virus (EHDV) based on CRISPR-Cas12a and RT-ERA.

Contact Authors:

Dong Zhou, E-mail: zhoudong0719@163.com;

Junyong Guan, E-mail: guanzky@163.com;

#Correspondence Yinglin Qi, E-mail: qiyinglin@caas.cn;

Caixia Gao, E-mail: gaocaixia@caas.cn

Funder:

This study was supported by the National Key Research and Development Program of China (2022YFF0710500 and 2023YFF0724603), the Key Research & Development Program of Heilongjiang Province, China (Innovation Base) (JD2023SJ10) and the Central Public-interest Scientific Institution Basal Research, China (1610302023003).

Conflict of Interest:

The authors declare that they have no conflict of interest.

See the Article:

Zhou D, et al.. 2026. Rapid and visual on-site detection system for Epizootic Hemorrhagic Disease Virus based on a combination of CRISPR-Cas12a and RT-ERA. Journal of Integrative Agriculture, 25(3): 1301-1305.

https://doi.org/10.1016/j.jia.2025.09.023

Back to News

Stay Informed

Register your interest and receive email alerts tailored to your needs. Sign up below.