One of the Oldest Land Plant Lineages, Clubmosses (Selaginella) are Re-classified
Published 14 September, 2023
Clubmosses (Selaginella sensu lato) emerged over 383 million years ago in the Devonian Period, predating dinosaurs. These ancient vascular plants hold significant value in unraveling land plant evolution. Presently, Selaginella stands as the sole member of the Selaginellaceae family and Selaginellales order.
Notably, this order/family within pteridophytes (ferns and lycophytes) boasts a remarkable distinction, encompassing 750 or more species. The adoption of the broadly defined Selaginella is notably attributed to two key factors. Firstly, the current type species of the genus, S. selaginoides, stands within a two-species subset devoid of rhizophores, a stark departure from all other genus members. Adopting distinct genera would necessitate renaming all except these two non-rhizophore species. Secondly, the adoption of the broadly defined Selaginella is rooted in the complexity of phylogenetic relationships within the genus. Despite earlier phylogenetic studies, the uncertainty persists, and morphological homoplasy remains insufficiently evaluated within an appropriate phylogenetic framework.
In a recent study, one American and one Chinese researchers employed DNA sequences from 1 nuclear and 5 chloroplast genes across 684 global clubmoss samples. This encompassed approximately 300 species (40% of the total). The aim was to elucidate familial relationships and, notably, to pioneer the examination of 10 morphological traits' evolutionary patterns.
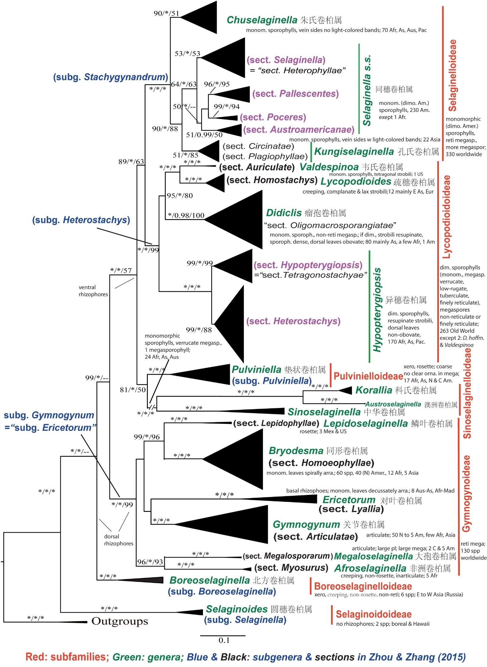
The researchers discovered that clubmosses were consistently grouped into seven primary clades, with four of these further branching into 3, 3, 4, and 6 subclades. By combining molecular evidence with morphological attributes, spore characteristics, and distribution data, the study led to the classification of clubmosses into 7 subfamilies and 19 genera, with 12 newly described genera.
Considering these 19 genera as subgenera or sections within Selaginella is an alternative approach, albeit one that's largely disregarded except by seasoned plant systematists. Furthermore, relying on species names, which include the genus, is more effective in highlighting relationships, whether distant (distinct genus names) or close (shared genus name). Moreover, the division of Selaginella s.l. into distinct and manageable genera offers numerous advantages for analysis, communication, and conservation objectives. This novel classification stands to encourage further research in this important lineage of land plants.
The complete findings of this study were published in the KeAi journal Plant Diversity.
