Targeted delivery of liposomal senolytics to alleviate cellular senescence-induced bone loss

Published 21 December, 2025

Cancer patients receiving chemotherapy or radiotherapy often face an underrecognized complicationosteoporosis. These treatments, while targeting tumor cells, can also induce senescence in bone tissue, particularly in bone marrow mesenchymal stem cells (BMMSCs), leading to reduced osteogenic capacity, increased adipogenic differentiation, and secretion of senescence-associated factors that activate osteoclasts and accelerate bone resorption.

 The combined effect of impaired bone formation and enhanced resorption disrupts skeletal homeostasis, increasing fracture risk. Patients with osteoporosis exhibit a higher incidence of bone metastasis compared with cancer patients without osteoporosis. However, current therapeutic options remain limited.

To address this, a team led by Dr. Guangjun Nie from the National Center for Nanoscience and Technology, China, and Prof. Changsheng Liu from East China University of Science and Technology, developed Aln-Lipo-DQ, a nano-delivery system engineered to co-deliver dasatinib and quercetin specifically to bone, enabling selective elimination of senescent cells.

“To achieve bone-specific targeting, we modified the liposome surface with alendronate (Aln),” explains Nie. “Aln exhibits high affinity for hydroxyapatite (HAp) in the bone matrix, with its specific functional groups forming stable complexes with calcium ions, thereby establishing a “bone-targeting navigation” mechanism.” (Figure 1)

In vitro experiments showed that Aln-modified liposomes displayed markedly higher binding capacity to HAp than unmodified liposomes, and fluorescence labeling confirmed clear enrichment at the binding sites. The experiments further demonstrated sustained accumulation of Aln-modified liposomes in femurs and tibias of mice, with bone-associated fluorescence signals at 1 and 7 days post-injection significantly stronger than in the unmodified control group, confirming their bone-targeting advantage (Figure. 2).

“Using a controlled liposome fabrication approach, the clinically validated senolytics dasatinib and quercetin were co-encapsulated in Aln-modified liposomes, enabling precise control of the drug ratio to maintain synergistic effects,” shares Liu. “This formulation improved solubility, enhanced bioavailability, and provided sustained drug release under physiological conditions, minimizing burst release and local toxicity.”

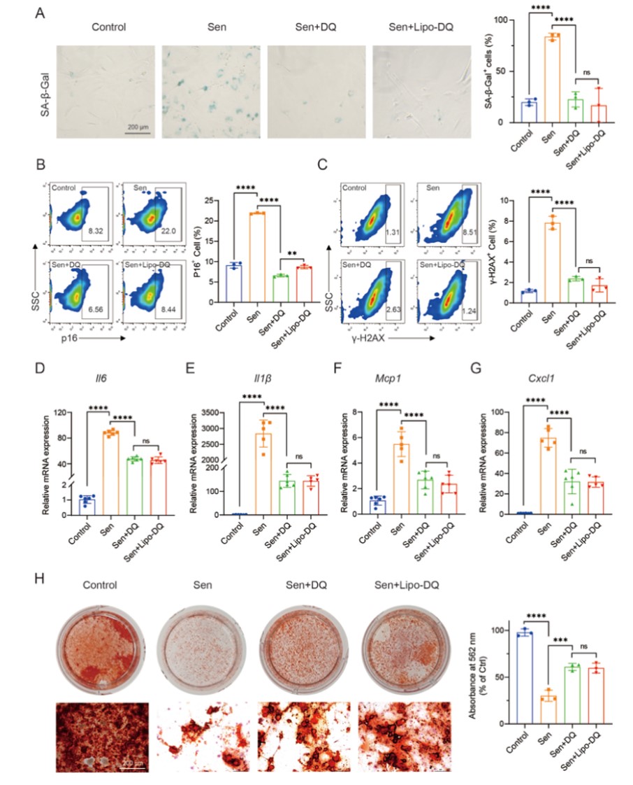
In vitro assays demonstrated that the delivery system effectively eliminated senescent BMMSCs, downregulated senescence-associated markers, suppressed SASP secretion, and restored the osteogenic differentiation potential of senescent BMMSCs (Figure 3).

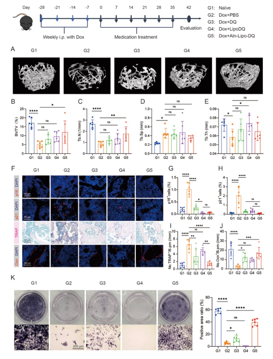
To comprehensively evaluate the in vivo therapeutic efficacy of Aln-Lipo-DQ, the researchers established clinically relevant chemotherapy- and radiotherapy-induced osteoporosis models in 8-week-old male C57BL/6 mice. In the chemotherapy-induced model, Aln-Lipo-DQ treatment significantly improved key bone parameters, increased the expression of osteogenesis-related markers, and reduced the number of bone-resorbing cells (Figure 4).

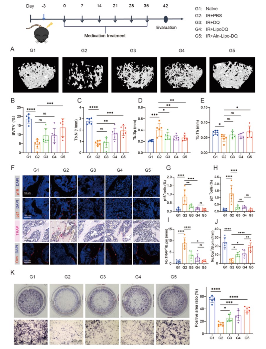
In the radiotherapy-induced model, meanwhile, the system similarly repaired damaged trabecular microarchitecture, enhanced bone quality, and restored osteogenic function of BMMSCs (Figure 5). Importantly, histopathological examination of major organs revealed no significant damage, confirming the favorable biocompatibility of Aln-Lipo-DQ.

The team published their findings in Fundamental Research.

Fig. 1. Fabrication and characterization of Aln-Lipo-DQ. (A) Schematic depiction of liposomes modified with alendronate encapsulates senolytic drugs for the targeted delivery to osseous tissue to eliminate senescent cells. (B) The size and distribution of Aln-Lipo-DQ were analyzed by DLS. (C) TEM visualizes the structure of Aln-Lipo-DQ. (D) Stability of Aln-Lipo-DQ at room temperature for 48 h. (E) The zeta potential of Aln-Lipo-DQ and Lipo-DQ. (F) In vitro dasatinib and quercetin release in PBS (pH 7.4) containing 1% Tween 80 at 37 oC within 48 h.
Fig. 2. Aln-Lipo exhibited bone targeting capacity both in vitro and in vivo. (A) Schematic illustration of the binding capacity of Aln-Lipo to HAp in vitro (B) The NIR images and photographs of supernatant and HAp precipitation, respectively. (C) The fluorescence spectrum of supernatant of HAp after treatment with Aln-Lipo-Cy5.5 and Lipo-Cy5.5, respectively. (D) HAp binding affinity of Aln-Lipo-Cy5.5 and Lipo (n = 3). (E) The ex vivo images of excised major organs at 24 h after injection of Aln-Lipo-Cy5.5 or Lipo-Cy5.5. (F, G) The ex vivo images of femur and tibias at 1 d or 7 d injection of Aln-Lipo-Cy5.5 or Lipo-Cy5.5 and semi-quantitative NIR analysis by IVIS (n = 6). *P < 0.05, **P < 0.01 and ****P < 0.0001.
Fig. 3. Liposomal dasatinib and quercetin synergistically eliminate senescent BMMSCs. (A) The representative images and percentage of SA-β-Gal+ cells were used to evaluate cellular senescence (n = 3). (B, C) The proportion of p16+ and γ-H2AX+ cells after receiving D + Q or Lipo-DQ treatment was analyzed by flow cytometry, respectively (n = 3). (D-G) Relative mRNA expression levels of Il6, Il1β, Cxcl1, and Mcp1 in senescent BMMSCs after D + Q or Lipo-DQ treatment (n = 5-6). (H) Representative images of alizarin red staining and semi-quantitative analysis of senescent BMMSCs treated by D + Q, Lipo-DQ (n = 3). ***P < 0.001 and ****P < 0.0001.
Fig. 4. Targeted clearance of senescent cells in bone tissue alleviates chemotherapy-induced osteoporosis. (A) Micro-CT (μCT) 3D images of the femur in each treatment group. Quantification of μCT-derived (B) bone volume fraction (BV/TV; %), (C) trabecular number (Tb.N; 1/mm), (D) trabecular separation (Tb.Sp; mm), (E) trabecular thickness (Tb.Th; mm). Immunofluorescent images of p16 (F, G) and p21 (F, H) expression in the femur with quantification (n = 6, scale bar is 50 μm). (F, I) Representative images of TRAP (osteoclast marker) staining and quantification analysis in femurs (n = 6, scale bar is 50 μm). (F, J) Immunofluorescent images of osteocalcin (Ocn, mature osteoblast marker) expression in the femur with quantification (n = 6, scale bar is 50 μm). Cells stained positively for markers are quantified as numbers per bone perimeter (B.pm). (K) ALP staining of BMMSCs from each treatment group after 14 days of osteogenic induction (n = 6, scale bar is 200 μm). *P < 0.05, **P < 0.01, ***P < 0.001 and ****P < 0.0001.
Fig. 5. Targeted clearance of senescent cells in bone tissue alleviates radiotherapy-induced osteoporosis. (A) Micro-CT (μCT) 3D images of the femur in each treatment group. Quantification of μCT-derived (B) bone volume fraction (BV/TV; %), (C) trabecular number (Tb.N; 1/mm), (D) trabecular separation (Tb.Sp; mm), (E) trabecular thickness (Tb.Th; mm). Immunofluorescent images of p16 (F, G) and p21 (F, H) expression in the femur with quantification (n = 6, scale bar is 50 μm). (F, I) Representative images of TRAP staining and quantification analysis in femurs (n=6, scale bar is 50 μm). (F, J) Immunofluorescent images of Ocn expression in the femur with quantification (n = 6, scale bar is 50 μm). Cells stained positively for markers are quantified as numbers per bone perimeter (B.pm). (K) ALP staining of BMMSCs from each treatment group after 14 days of osteogenic induction (n = 6. scale bar is 200 μm). *P < 0.05, **P < 0.01, ***P < 0.001 and ****P < 0.0001.

Contact author:

Guangjun Nie

¹ CAS Key Laboratory for Biomedical Effects of Nanomaterials and Nanosafety, CAS Center for Excellence in Nanoscience, National Center for Nanoscience and Technology, Beijing 100190, China

² Center of Materials Science and Optoelectronics Engineering, University of Chinese Academy of Sciences, Beijing 100049, China

Email: niegj@nanoctr.cn

Changsheng Liu

¹ Key Laboratory for Ultrafine Materials of Ministry of Education, East China University of Science and Technology, Shanghai 200237, China

Email: liucs@ecust.edu.cn

Ruifang Zhao

¹ CAS Key Laboratory for Biomedical Effects of Nanomaterials and Nanosafety, CAS Center for Excellence in Nanoscience, National Center for Nanoscience and Technology, Beijing 100190, China

² Center of Materials Science and Optoelectronics Engineering, University of Chinese Academy of Sciences, Beijing 100049, China

Email: zhaorf@nanoctr.cn

Funder: This work was supported by grants from the Fundamental Research Center Project of the National Natural Science Foundation of China (T2288102), the Beijing Nova Program (202304584382), the National Natural Science Foundation of China (32401193), and the National Key R&D Program of China (2023YFC2509900).

Conflict of interest: The authors declare that they have no conflicts of interest in this work.

See the article: Rong Li, Yaohua Wei, Changhao Xiong, et al. Targeted delivery of liposomal senolytics to alleviate cellular senescence-induced bone loss.Fundamental Research 5(4): 1429-1439 (2025). https://doi.org/10.1016/j.fmre.2024.12.010

 

 

Back to News

Stay Informed

Register your interest and receive email alerts tailored to your needs. Sign up below.