Terahertz Photoneuromodulation of Lateral Orbitofrontal Cortex Neurons Ameliorates Stress-induced Depression and Cognitive Impairment
Published 06 May, 2025
Depression imposes a major global socioeconomic burden, and current pharmacotherapies face several limitations, including slow efficacy, adverse effects, and non-response rates of up to 55%, necessitating novel therapeutic modalities. Against that backdrop, a study published in Fundamental Research demonstrates that terahertz light waves—a specific type of electromagnetic radiation—may offer a novel, drug-free approach to treating depression and related cognitive problems.
Researchers from Peking University and the National Innovation Institute of Defense Technology have discovered that brief exposure to terahertz waves can effectively reduce hyperactivity in specific brain regions associated with depression, leading to rapid improvements in mood and thinking ability.
Why the Orbitofrontal Cortex?
The researchers targeted the lateral orbitofrontal cortex (OFC), an area of the brain that plays a crucial role in emotion processing and evaluating rewards. Previous research has shown this region becomes hyperactive during depressed states, with reduced activity linked to mood improvement.
"The OFC maintains connections with key brain regions such as the amygdala, ventral striatum, and cingulate cortex," explains the team. "When this area becomes overactive, as happens in depression, it makes people more responsive to the absence of expected rewards, contributing to the persistent negative mood."
Advantages Over Traditional Treatments
In their experiments with mice experiencing stress-induced depression, terahertz stimulation targeting the OFC (Figure 1):
- Rapidly decreased neuronal hyperactivity
- Increased serotonin levels by over 100% (compared to conventional antidepressants)
- Significantly reduced depression-like behaviors
- Improved cognitive performance
- Produced effects lasting up to two weeks after treatment
Unlike traditional depression treatments that require daily medication, terahertz photoneuromodulation works without introducing foreign substances into the brain and does not require genetic modification like some experimental approaches.
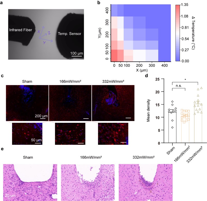
The researchers confirmed the safety of this approach by carefully testing different intensities and monitoring for potential heat damage to brain tissue. At the therapeutic intensity used, no harmful effects were observed (Figure 2).
"This research unveils terahertz photoneuromodulation as a promising, safe, rapid-acting, and durable neurotherapeutic strategy addressing persistent unmet needs in depression treatment," concludes the team.
While these findings represent an early stage of research conducted in laboratory mice, they open possibilities for developing new treatments for depression that may overcome the limitations of current therapies.


Contact author: Yuanyuan He, State Key Laboratory of NPT, and Key Laboratory of HEDP of MoE, CAPT, Peking University, Beijing 100871, China
Innovation Laboratory of Terahertz Biophysics, National Innovation Institute of Defense Technology, Beijing 100071, China
School of Safety Engineering, North China Institute of Science and Technology, Hebei 065201, China
Funder: This study acknowledge the support by the National Natural Science Foundation of China (Grant No. T2241002, 12225511 and 11921006 ).
Conflict of interest: The authors declare that they have no conflicts of interest in this work.
See the article: He, Y., Ma, J., Yu, Y., Yin, J., Gao, G., Yuan, Y., Ruan, H., Yan, X., Song, Z., Chang, C., Terahertz photoneuromodulation of lateral orbitofrontal cortex neurons ameliorates stress-induced depression and cognitive impairment. Fundamental Research, 2025. 5 (2): p. 602-611.https://doi.org/10.1016/j.fmre.2024.12.004